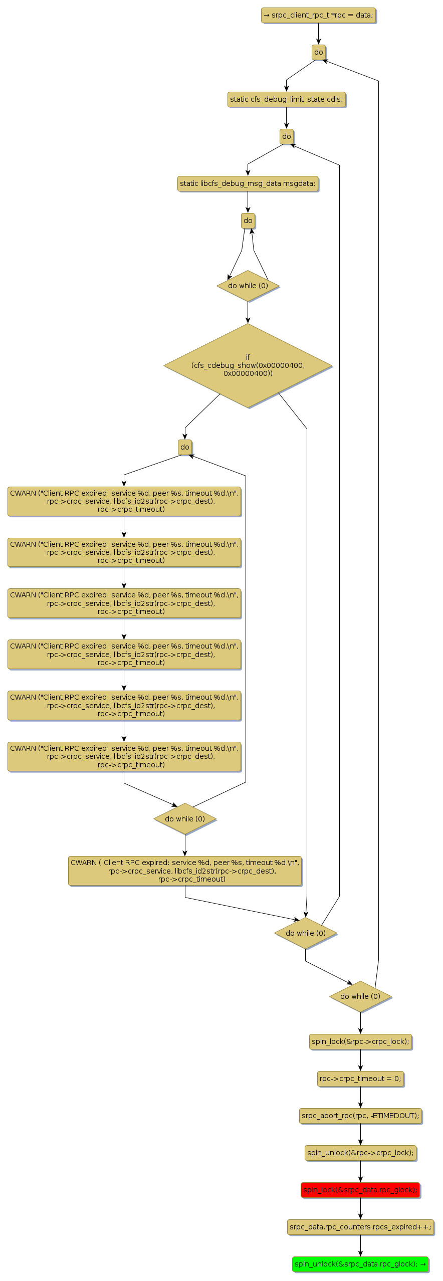
Instance Verification Kit (IVK)
spin lock @ [26651+32+/linux-3.19-rc1/drivers/staging/lustre/lnet/selftest/rpc.c]
Instance Signature: rpc_glock
|
The Matching Pair Graph:
|
|
Function Name
|
Control Flow Graph (CFG)
|
Events Flow Graph (EFG)
|
Source Correspondence
|
|
srpc_client_rpc_expired
|
|
|
[26304+23+/linux-3.19-rc1/drivers/staging/lustre/lnet/selftest/rpc.c]
|